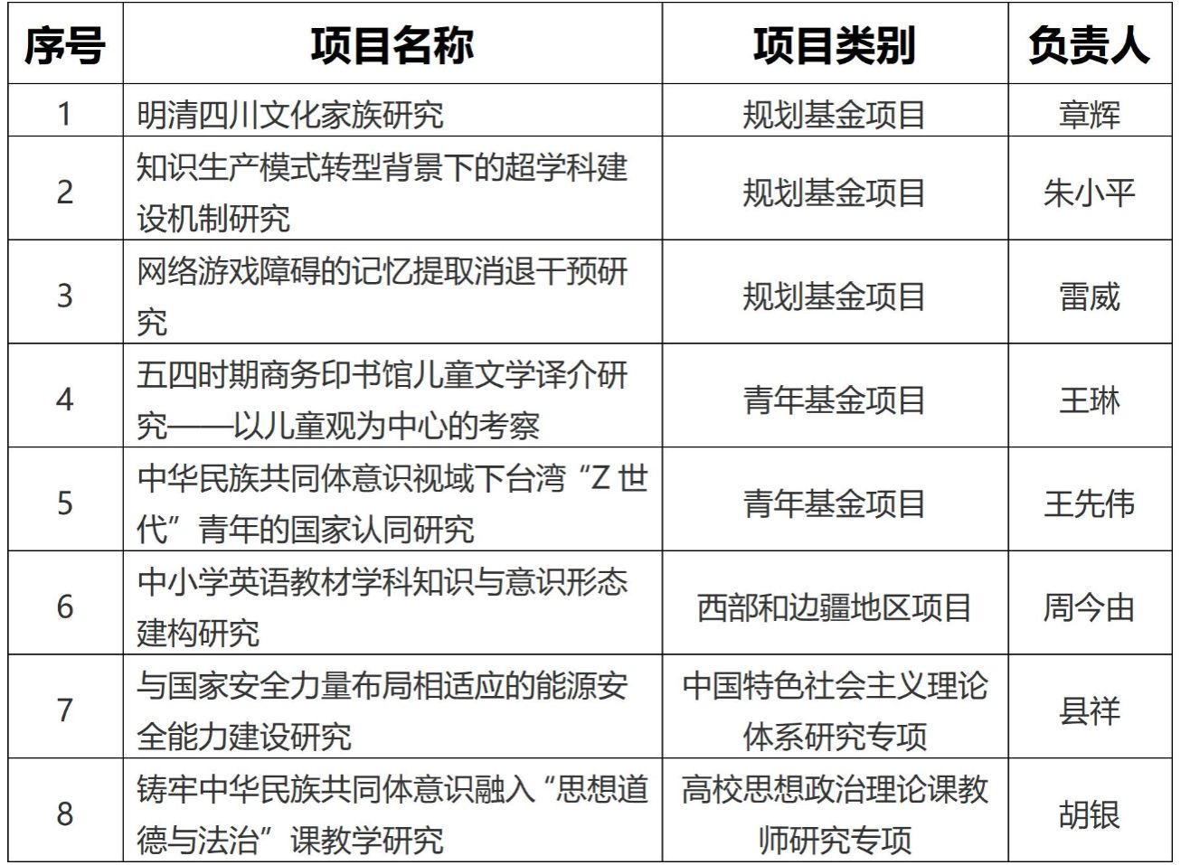
近日,教育部社科司发布2023年度教育部人文社会科学研究一般项目、高校思想政治理论课教师研究专项一般项目立项通知,我校共获批8项教育部人文社会科学研究项目,其中规划基金项目3项,青年基金项目2项,西部和边疆地区项目1项,中国特色社会主义理论体系研究专项1项,高校思想政治理论课教师研究专项1项。立项总数创我校历史新高,截至目前为全国独立设置医药类院校第一。
教育部人文社会科学研究项目由教育部面向全国普通高等学校设立,覆盖面广、影响力大,具有重要的示范和引导作用,是衡量高校人文社会科学研究水平的重要指标之一。我校将继续完善和创新科研管理举措,推进内涵式高质量发展,全面提升新时代学校哲学社会科学发展的核心竞争力,推进哲学社会科学工作再创佳绩。

文/图 代凤玲